Scaling Campaign Creation for Wayfair Supplier Advertising
Wayfair's supplier advertising business was scaling quickly, but campaign creation was built on legacy infrastructure. I led the redesign of the workflow to reduce setup friction, support large SKU catalogs, and create a foundation for future capabilities like ad groups and cross-store campaigns.
Project Context
Context
Wayfair's Supplier Advertising platform helps suppliers promote products across Wayfair marketplaces. Sponsored Products advertising was rapidly growing and expected to scale from $138M in 2023 to ~$400M by 2026. However, campaign creation was still built on legacy infrastructure and created friction for suppliers trying to launch and manage campaigns efficiently.
My Role
I was the lead designer for the campaign creation redesign. I led discovery synthesis, defined the workflow architecture, drove design iterations, facilitated async workshops with Product and PM stakeholders for help and copy content, and designed the happy path, edge cases, and validation logic for launch.

Why It Mattered
Campaign creation sat inside Wayfair's core supplier monetization funnel — any friction directly impacted advertising revenue and supplier participation.
$138M
Supplier ads revenue in 2023
~$400M
Projected by 2026
+7%
B2B ad spend lift in pilot
Unified
B2B + B2C campaign management

This project was not just a UX refresh. It directly supported Wayfair's strategy to grow supplier advertising participation and spend.
What Was Broken
Confusing campaign configuration
Suppliers had to navigate interdependent decisions across store, customer type, targeting type, products, and bids without clear guidance.
High manual effort
Advertisers managing large SKU catalogs lacked efficient bulk product and bid operations.
Poor scalability
The legacy structure made it harder to support cross-store campaigns, future ad groups, and more sophisticated bidding models.

Suppliers often duplicated campaigns for the same products to test strategies, manage budgets, or work across stores, a behavior the current system didn't intentionally support.
Understanding the Landscape
I synthesized findings from competitive research, current-state analysis, campaign structure reviews, and stakeholder interviews. The work focused on campaign creation itself: the variables required to make campaigns work, where users got stuck, and how the system would need to scale to support future-state capabilities.
Suppliers run product and keyword campaigns in parallel
Campaign setup involves hidden dependencies across store, customer, targeting, and eligibility
Help content was fragmented across articles and tooltips
Suppliers needed bulk workflows to manage products and bids efficiently
Most competitors started campaign creation with objective selection, then pre-filled campaign settings with editable defaults. That pattern informed the future direction of the experience.
Framing the Problem
How might we design a campaign creation system that simplifies setup today while creating a scalable foundation for cross-store campaigns, ad groups, and more advanced bidding strategies tomorrow?
Usability
Reduce cognitive load during campaign setup. Make dependencies visible and guidance contextual.
Scalability
Build an architecture that supports future ad groups, cross-store campaigns, and advanced targeting.
Engineering Constraints
Work within existing API structures and prioritize changes that could ship in the winter cycle.
Exploring Solutions
I explored multiple workflow models before landing on the final approach. Stakeholder reviews and testing helped clarify how users wanted to move through campaign setup, what information they needed in context, and which interaction model felt most intuitive.
Long-form configuration
A full-page layout exposed all settings at once, preserving parity with the legacy experience.
Testing takeaway: Users could scan everything, but the page felt dense and cognitively heavy.

Step-based / more rigid flow
A more segmented model was explored to reduce visual complexity.
Testing takeaway: It added friction when users needed to revisit prior decisions or compare related settings.

Guided accordion workflow (final direction)
A modular accordion structure balanced focus and flexibility. Users could move section by section while still understanding the broader campaign configuration.
Testing takeaway: Stakeholders preferred the accordion flow because it reduced overwhelm, supported progressive completion, and felt like the clearest path through campaign setup.

What testing changed
Users needed to focus on one section at a time
Bulk actions were essential for product and bid management
Help needed to be contextual, not separated from the workflow
The solution needed to support both product targeting and keyword targeting without creating two entirely different experiences

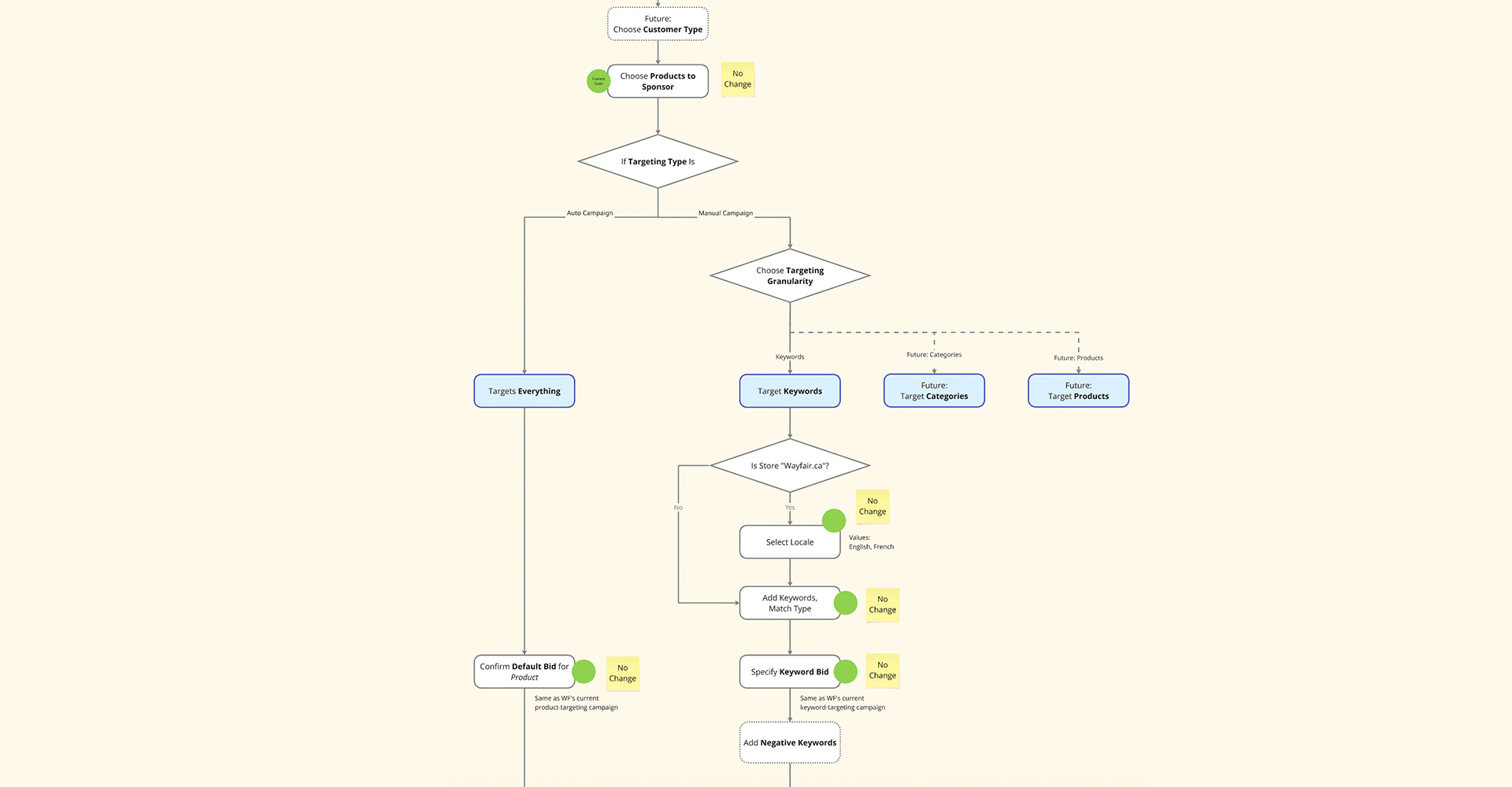
The New Campaign Creation
I designed a guided accordion-based campaign creation workflow that supports both product targeting and keyword targeting, reduces setup effort through bulk operations, and creates a scalable structure for future campaign complexity.
Guided campaign setup
Users move through general settings, targeting, bidding, products, and review in a clear sequence.
Bulk product addition
Suppliers can upload products in bulk and manage large SKU sets more efficiently.
Bulk bid updates and bidding strategies
Users can apply bid logic across selected products, making campaign setup faster and more consistent.
Dynamic targeting support
The workflow adapts to product targeting and keyword targeting while maintaining a unified overall structure.
Designing for Scalability
Engineering capacity was limited, so instead of redesigning the entire ad system, I created a workflow architecture that solved immediate usability issues while preparing the product for future-state capabilities.
Future Architecture Model
Future-ready for cross-store campaigns
Architecture supports running campaigns across multiple Wayfair marketplaces.
Supports future ad group architecture
The modular structure prepares the platform for nested ad group organization.
Extensible for recommendations
Ready for recommendation systems and more advanced bidding models.

Designing for Reliability
Beyond the happy path, I designed validation logic and edge-case handling to ensure campaign creation remained reliable as users changed critical inputs mid-flow.
Launch failure
Error handling after review and launch
Empty default bid fields
Validation in review products
Store selection change
Impact after products added
Customer type change
Impact after products added
Targeting type change
Impact after products added
Bid exceeds daily cap
Default bid greater than limit



Measurable Results
+7%
B2B ad spend in pilot
Reduced
Setup friction across B2B + B2C
Bulk ops
Introduced for products and bids
Foundation
For cross-store campaigns and ad groups
The redesign improved the usability of campaign creation in the near term while setting the platform up for future capabilities that could further increase supplier participation and ad spend.
Key Learnings
Design for the workflow, not just the screen
This project reinforced that campaign creation is fundamentally a systems problem, not just a form-design problem.
Build for the next layer of complexity
The most valuable decision was designing an architecture that solved today's issues while making room for ad groups, cross-store campaigns, and more advanced campaign controls.
Leadership beyond UI
In addition to designing the interaction model, I facilitated async stakeholder workshops to shape copy and help content, ensuring the experience was usable not only structurally but also cognitively.
Next Project
KomKom Wallet App
Designing a mobile fintech app for seamless currency conversion between Nigerian Naira and USD.